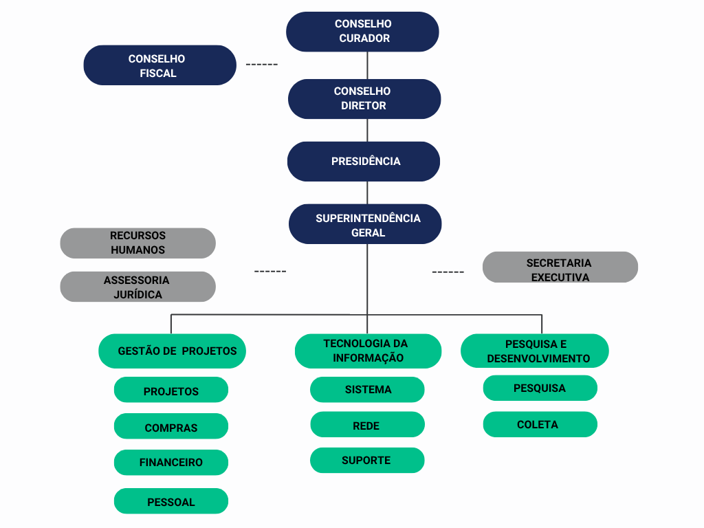
Estrutura Orgânica
A Fundação IPEAD é constituída por um Conselho Curador, um Conselho Diretor e um Conselho Fiscal.
Conselho Curador
É o órgão máximo de deliberação da Fundação IPEAD, constituído por:
Conselho Diretor
É o órgão executivo e administrativo da Fundação IPEAD, constituído por:
Conselho Fiscal
É o órgão de controle interno da Fundação IPEAD, constituído por:
Presidência
Presidente
Prof. Fabrício José Missio
Graduado em Ciências Econômicas e Especialista em Estatística e Modelagem Quantitativa pela Universidade Federal de Santa Maria (2002). Mestre em Economia pela UFPR (2006) e Doutor em Economia pelo Cedeplar/UFMG. Professor do Departamento Economia da Universidade Federal de Minas Gerais (UFMG).
Superintendência Geral
Superintendente Geral e Coordenador de Projetos
Prof. Renato Mogiz Silva
Graduado em Ciências Econômicas pela UFMG (1999), Especialista em Gestão Estratégica em Finanças pelo CEPEAD/UFMG (2001) e
Mestre em Administração de Empresas com ênfase em Finanças (2005).
LinkedIn


FACE
UFMG